Architecture
Discover the capabilities and architecture of the Data Sherlock Generation Service.
Introduction
Welcome to the Datasherlock, powered by Large Language Model! We are thrilled to introduce you to our advanced technology that seamlessly transforms natural language queries into structured SQL queries. This documentation provides a comprehensive overview of our service, highlighting its capabilities and demonstrating how you can integrate it into your software applications to streamline data retrieval and enrich user interactions.
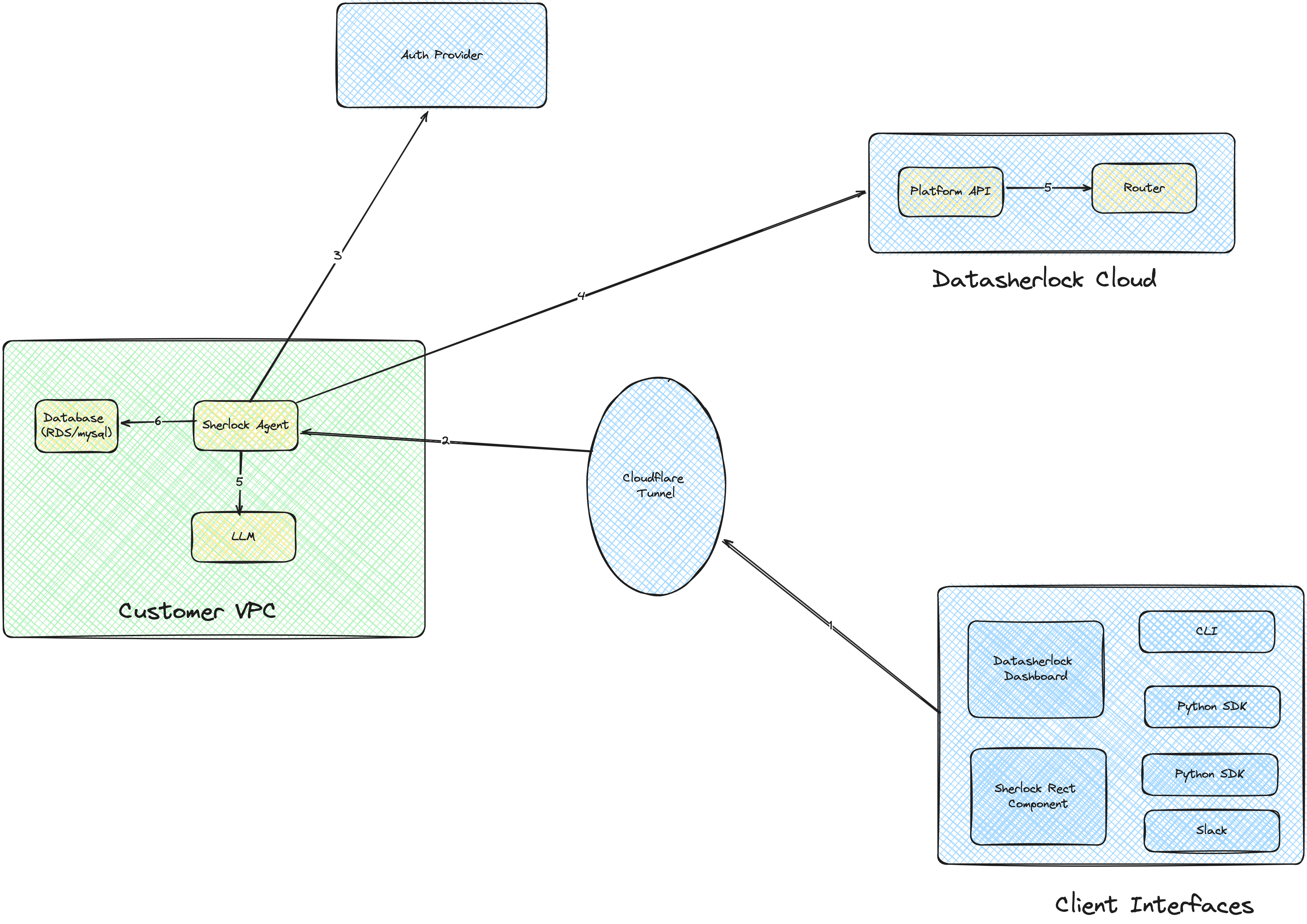
Architecture Overview
Our Datasherlocks is available in two deployment options, each designed to cater to your specific needs:
Hosted Platform

Our hosted platform offers a hassle-free experience, allowing you to leverage Datasherlock' capabilities without the need for self-hosting. Enjoy the benefits of quick setup and maintenance-free operation.
Self-Hosted Platform

For organizations requiring greater control and customization, our self-hosted platform provides the flexibility to deploy Datasherlock within your secure environment. Tailor the service to align perfectly with your infrastructure and security requirements.
Last updated